Upgrade Manager (Experimental)
Available as of v1.8.0
The Upgrade Manager provides a declarative, Kubernetes-native way to orchestrate Harvester cluster upgrades. In contrast to the previous upgrade mechanics, you create an UpgradePlan custom resource and the manager handles the entire lifecycle: downloading the ISO, preloading container images, upgrading the cluster components, upgrading each node in sequence, and cleaning up afterward.
harvester-upgrade-manager is an experimental add-on. Its add-on manifest, Helm chart, and container image are not included in the published Harvester ISO image, but you can download them from the experimental-addons repository and Docker Hub. For more information about experimental features, see Feature Labels.
Limitations
Mutual Exclusion with the Built-in Upgrade Path
The Upgrade Manager must not be used simultaneously with the built-in Harvester upgrade path. Running both upgrade mechanisms at the same time can result in conflicting state changes and leave the cluster in an inconsistent state. Before creating an UpgradePlan, confirm that no built-in upgrade is in progress. Likewise, do not start a built-in upgrade while an UpgradePlan is still progressing.
Air-Gapped Environments
The Upgrade Manager does not currently support air-gapped environments. Full air-gapped support is tracked in harvester/harvester#10471.
As a workaround, make the Upgrade Manager's container image available from a private registry or pre-loaded on each node, and host its Helm chart on an internal HTTP server.
Installing and Enabling the Add-on
To install the Upgrade Manager, first apply the add-on manifest from the experimental-addons repository:
kubectl apply -f \
https://raw.githubusercontent.com/harvester/experimental-addons/main/harvester-upgrade-manager/harvester-upgrade-manager.yaml
Then enable the add-on by patching its resource:
kubectl -n harvester-system patch addons.harvesterhci harvester-upgrade-manager \
--type=json -p '[{"op":"replace","path":"/spec/enabled","value":true}]'
Verify that the manager deployment is running and ready:
$ kubectl -n harvester-system get deployments -l app.kubernetes.io/name=harvester-upgrade-manager
NAME READY UP-TO-DATE AVAILABLE AGE
harvester-upgrade-manager-controller-manager 1/1 1 1 36m
Starting an Upgrade
The Upgrade Manager supports two ways to specify the target release. Both approaches result in an UpgradePlan resource that the manager reconciles through its upgrade pipeline.
Version-based Entrypoint
With the version-based approach, you first create a Version resource that points to the ISO download URL, optionally with its checksum, then create an UpgradePlan that references the version by name. The manager automatically resolves the ISO URL from the Version resource.
apiVersion: harvesterhci.io/v1beta1
kind: Version
metadata:
name: v1.8.0
namespace: harvester-system
spec:
isoURL: https://releases.rancher.com/harvester/v1.8.0/harvester-v1.8.0-amd64.iso
apiVersion: management.harvesterhci.io/v1beta1
kind: UpgradePlan
metadata:
generateName: hvst-upgrade-
spec:
version: v1.8.0
VirtualMachineImage-based Entrypoint
Alternatively, you can import the ISO as a VirtualMachineImage and reference it in the UpgradePlan. This approach is useful when the ISO has already been uploaded or when you want more control over the image storage policy.
The harvesterhci.io/os-upgrade-image: "True" annotation marks the image as eligible for the Harvester Upgrade.
apiVersion: harvesterhci.io/v1beta1
kind: VirtualMachineImage
metadata:
annotations:
harvesterhci.io/os-upgrade-image: "True"
name: harvester-v1-8-0-amd64
namespace: harvester-system
spec:
backend: cdi
displayName: harvester-v1.8.0-amd64.iso
sourceType: download
url: https://releases.rancher.com/harvester/v1.8.0/harvester-v1.8.0-amd64.iso
retry: 3
targetStorageClassName: longhorn-static
apiVersion: management.harvesterhci.io/v1beta1
kind: UpgradePlan
metadata:
generateName: hvst-upgrade-
spec:
image: harvester-v1-8-0-amd64
Upgrade Plan Phases
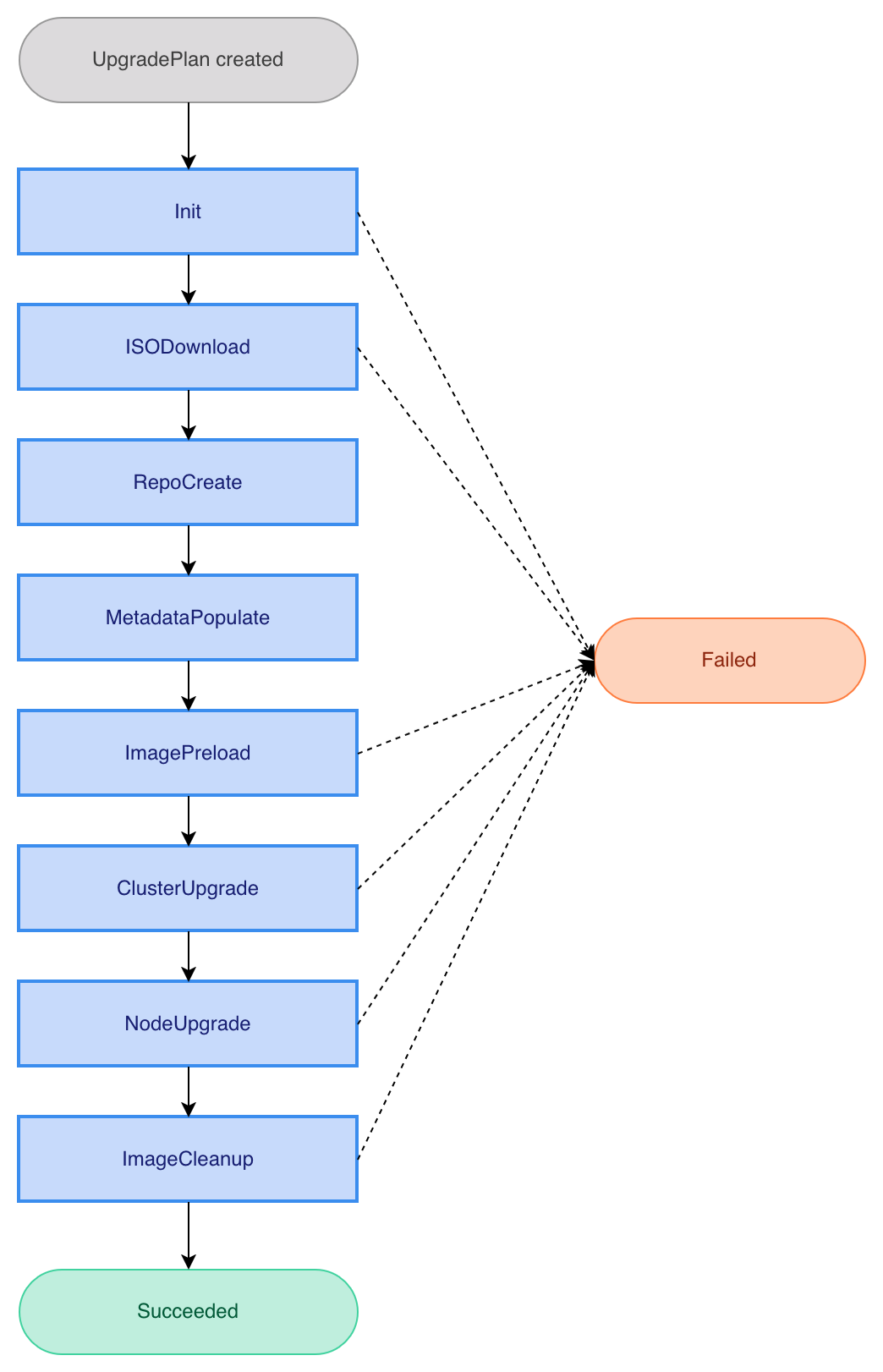
The Upgrade Manager drives each UpgradePlan through a fixed pipeline of stages. The pipeline ends at one of two terminal phases, Succeeded or Failed.

Init: Validate the request and prepare internal state.ISODownload: Provision the ISO image as aVirtualMachineImage. Skipped whenspec.imagealready references a ready image.RepoCreate: Bring up an in-cluster upgrade repository backed by the ISO image.MetadataPopulate: Read release metadata (Harvester, Rancher, Kubernetes, monitoring chart versions) from the upgrade repository.ImagePreload: Preload all container images required by the new release onto every node.ClusterUpgrade: Upgrade the cluster-scoped components: Rancher, the Harvester chart, etc.NodeUpgrade: Evacuate VMs, Kubernetes and OS upgrade, and reboot each node in sequence.ImageCleanup: Remove the previous-preloaded container images that are no longer required from every node.
Each stage records two phase values in status.currentPhase: a present-progressive value (for example, Initializing) when work begins, and a past-tense value (Initialized) when work completes. Both are appended to status.phaseTransitionTimestamps for full history.
Monitoring the Upgrade Progress
Once an UpgradePlan is created, the manager drives it through a series of phases. You can monitor the overall progress by inspecting the UpgradePlan resource.
Use kubectl get upgradeplans -o yaml to view the full resource status, including the current phase, phase transition timestamps, node upgrade statuses, and release metadata:
$ kubectl get upgradeplans -o yaml
apiVersion: v1
items:
- apiVersion: management.harvesterhci.io/v1beta1
kind: UpgradePlan
metadata:
annotations:
management.harvesterhci.io/replica-replenishment-wait-interval: "600"
creationTimestamp: "2026-04-15T05:07:13Z"
generateName: hvst-upgrade-
generation: 1
name: hvst-upgrade-9s9cd
resourceVersion: "898907"
uid: 47b0458d-e2ed-43ff-9453-262eec0a8823
spec:
image: harvester-v1-8-0-rc5-amd64
status:
conditions:
- lastTransitionTime: "2026-04-15T05:47:54Z"
message: UpgradePlan has completed
observedGeneration: 1
reason: Succeeded
status: "False"
type: Progressing
- lastTransitionTime: "2026-04-15T05:47:54Z"
message: ""
observedGeneration: 1
reason: ReconcileSuccess
status: "False"
type: Degraded
- lastTransitionTime: "2026-04-15T05:47:54Z"
message: Entered one of the terminal phases
observedGeneration: 1
reason: Executed
status: "False"
type: Available
currentPhase: Succeeded
isoImageID: harvester-v1-8-0-rc5-amd64
nodeUpgradeStatuses:
alfa-1-tink-system:
state: ImageCleaned
phaseTransitionTimestamps:
- phase: Initializing
phaseTransitionTimestamp: "2026-04-15T05:07:13Z"
- phase: Initialized
phaseTransitionTimestamp: "2026-04-15T05:07:13Z"
- phase: ISODownloading
phaseTransitionTimestamp: "2026-04-15T05:07:13Z"
- phase: ISODownloaded
phaseTransitionTimestamp: "2026-04-15T05:11:13Z"
- phase: RepoCreating
phaseTransitionTimestamp: "2026-04-15T05:11:13Z"
- phase: RepoCreated
phaseTransitionTimestamp: "2026-04-15T05:11:16Z"
- phase: MetadataPopulating
phaseTransitionTimestamp: "2026-04-15T05:11:16Z"
- phase: MetadataPopulated
phaseTransitionTimestamp: "2026-04-15T05:11:27Z"
- phase: ImagePreloading
phaseTransitionTimestamp: "2026-04-15T05:11:27Z"
- phase: ImagePreloaded
phaseTransitionTimestamp: "2026-04-15T05:20:11Z"
- phase: ClusterUpgrading
phaseTransitionTimestamp: "2026-04-15T05:20:12Z"
- phase: ClusterUpgraded
phaseTransitionTimestamp: "2026-04-15T05:32:19Z"
- phase: NodeUpgrading
phaseTransitionTimestamp: "2026-04-15T05:32:19Z"
- phase: NodeUpgraded
phaseTransitionTimestamp: "2026-04-15T05:45:57Z"
- phase: CleaningUp
phaseTransitionTimestamp: "2026-04-15T05:45:57Z"
- phase: CleanedUp
phaseTransitionTimestamp: "2026-04-15T05:47:53Z"
- phase: Succeeded
phaseTransitionTimestamp: "2026-04-15T05:47:54Z"
previousVersion: v1.7.1
releaseMetadata:
harvester: v1.8.0-rc5
harvesterChart: 1.8.0-rc5
kubernetes: v1.35.2+rke2r1
minUpgradableVersion: v1.7.0
monitoringChart: 108.0.2+up77.9.1-rancher.11
os: Harvester v1.8.0-rc5
rancher: v2.14.0
singleNode: alfa-1-tink-system
kind: List
metadata:
resourceVersion: ""
For a more detailed view that includes Kubernetes events emitted by the manager during each phase transition, use kubectl describe upgradeplans. The events section is particularly useful for diagnosing transient errors that the manager recovers from automatically:
$ kubectl describe upgradeplans
Name: hvst-upgrade-9s9cd
Namespace:
Labels: <none>
Annotations: management.harvesterhci.io/replica-replenishment-wait-interval: 600
API Version: management.harvesterhci.io/v1beta1
Kind: UpgradePlan
Metadata:
Creation Timestamp: 2026-04-15T05:07:13Z
Generate Name: hvst-upgrade-
Generation: 1
Resource Version: 898907
UID: 47b0458d-e2ed-43ff-9453-262eec0a8823
Spec:
Image: harvester-v1-8-0-rc5-amd64
Status:
Conditions:
Last Transition Time: 2026-04-15T05:47:54Z
Message: UpgradePlan has completed
Observed Generation: 1
Reason: Succeeded
Status: False
Type: Progressing
Last Transition Time: 2026-04-15T05:47:54Z
Message:
Observed Generation: 1
Reason: ReconcileSuccess
Status: False
Type: Degraded
Last Transition Time: 2026-04-15T05:47:54Z
Message: Entered one of the terminal phases
Observed Generation: 1
Reason: Executed
Status: False
Type: Available
Current Phase: Succeeded
Iso Image Id: harvester-v1-8-0-rc5-amd64
Node Upgrade Statuses:
alfa-1-tink-system:
State: ImageCleaned
Phase Transition Timestamps:
Phase: Initializing
Phase Transition Timestamp: 2026-04-15T05:07:13Z
Phase: Initialized
Phase Transition Timestamp: 2026-04-15T05:07:13Z
Phase: ISODownloading
Phase Transition Timestamp: 2026-04-15T05:07:13Z
Phase: ISODownloaded
Phase Transition Timestamp: 2026-04-15T05:11:13Z
Phase: RepoCreating
Phase Transition Timestamp: 2026-04-15T05:11:13Z
Phase: RepoCreated
Phase Transition Timestamp: 2026-04-15T05:11:16Z
Phase: MetadataPopulating
Phase Transition Timestamp: 2026-04-15T05:11:16Z
Phase: MetadataPopulated
Phase Transition Timestamp: 2026-04-15T05:11:27Z
Phase: ImagePreloading
Phase Transition Timestamp: 2026-04-15T05:11:27Z
Phase: ImagePreloaded
Phase Transition Timestamp: 2026-04-15T05:20:11Z
Phase: ClusterUpgrading
Phase Transition Timestamp: 2026-04-15T05:20:12Z
Phase: ClusterUpgraded
Phase Transition Timestamp: 2026-04-15T05:32:19Z
Phase: NodeUpgrading
Phase Transition Timestamp: 2026-04-15T05:32:19Z
Phase: NodeUpgraded
Phase Transition Timestamp: 2026-04-15T05:45:57Z
Phase: CleaningUp
Phase Transition Timestamp: 2026-04-15T05:45:57Z
Phase: CleanedUp
Phase Transition Timestamp: 2026-04-15T05:47:53Z
Phase: Succeeded
Phase Transition Timestamp: 2026-04-15T05:47:54Z
Previous Version: v1.7.1
Release Metadata:
Harvester: v1.8.0-rc5
Harvester Chart: 1.8.0-rc5
Kubernetes: v1.35.2+rke2r1
Min Upgradable Version: v1.7.0
Monitoring Chart: 108.0.2+up77.9.1-rancher.11
Os: Harvester v1.8.0-rc5
Rancher: v2.14.0
Single Node: alfa-1-tink-system
Events:
Type Reason Age From Message
---- ------ ---- ---- -------
Normal PhaseTransition 67m upgradeplan-controller Entering phase ISODownload
Normal PhaseCompleted 63m upgradeplan-controller Completed phase ISODownload
Normal PhaseTransition 63m upgradeplan-controller Entering phase RepoCreate
Warning ReconcileError 63m upgradeplan-controller Pipeline error: Deployment.apps "hvst-upgrade-9s9cd-repo" not found
Normal PhaseCompleted 63m upgradeplan-controller Completed phase RepoCreate
Normal PhaseTransition 63m upgradeplan-controller Entering phase MetadataPopulate
Normal PhaseCompleted 63m upgradeplan-controller Completed phase MetadataPopulate
Normal PhaseTransition 63m upgradeplan-controller Entering phase ImagePreload
Warning ReconcileError 63m upgradeplan-controller Pipeline error: Plan.upgrade.cattle.io "hvst-upgrade-9s9cd-image-preload" not found
Normal PhaseCompleted 54m upgradeplan-controller Completed phase ImagePreload
Normal PhaseTransition 54m upgradeplan-controller Entering phase ClusterUpgrade
Normal PhaseCompleted 42m (x2 over 42m) upgradeplan-controller Completed phase ClusterUpgrade
Normal PhaseTransition 42m (x2 over 42m) upgradeplan-controller Entering phase NodeUpgrade
Normal RestoreVMConfigMapCreated 41m vm-live-migrate-detector ConfigMap harvester-system/hvst-upgrade-9s9cd-restore-vm created
Normal VMShutdownCompleted 41m vm-live-migrate-detector Shutdown completed for 0 VM(s) on node alfa-1-tink-system, success: 0, failed: 0
Normal PhaseCompleted 28m upgradeplan-controller Completed phase NodeUpgrade
Normal PhaseTransition 28m upgradeplan-controller Entering phase ImageCleanup
Warning ReconcileError 28m upgradeplan-controller Pipeline error: fetch image list from http://hvst-upgrade-9s9cd-repo.harvester-system/harvester-iso/bundle/harvester/images-lists-archive/v1.7.1/image_list_all.txt: Get "http://hvst-upgrade-9s9cd-repo.harvester-system/harvester-iso/bundle/harvester/images-lists-archive/v1.7.1/image_list_all.txt": dial tcp: lookup hvst-upgrade-9s9cd-repo.harvester-system on 10.53.0.10:53: read udp 10.52.0.25:37478->10.53.0.10:53: read: connection refused
Warning ReconcileError 28m upgradeplan-controller Pipeline error: fetch image list from http://hvst-upgrade-9s9cd-repo.harvester-system/harvester-iso/bundle/harvester/images-lists-archive/v1.7.1/image_list_all.txt: Get "http://hvst-upgrade-9s9cd-repo.harvester-system/harvester-iso/bundle/harvester/images-lists-archive/v1.7.1/image_list_all.txt": dial tcp 10.53.31.29:80: connect: connection refused
Normal PhaseCompleted 26m (x2 over 26m) upgradeplan-controller Completed phase ImageCleanup
Normal UpgradeSucceeded 26m (x2 over 26m) upgradeplan-controller Upgrade completed successfully
Aborting an Upgrade
A validating webhook guards in-flight UpgradePlan resources against accidental deletion. To abort an upgrade that is still progressing, first acknowledge the cancellation with the management.harvesterhci.io/allow-deletion annotation, then delete the resource:
kubectl annotate upgradeplans <upgradeplan-name> management.harvesterhci.io/allow-deletion=true
kubectl delete upgradeplans <upgradeplan-name>
Deletion is unconditionally blocked during the ClusterUpgrade and NodeUpgrade phases, regardless of the annotation. Interrupting these phases can leave the cluster components or a partially-upgraded node in an inconsistent state. Wait for the current phase to complete before aborting.
UpgradePlan resources that have reached a terminal phase (such as Succeeded or Failed) can be deleted directly without the annotation.
Recovering from an Accidentally Deleted UpgradePlan
If an UpgradePlan is deleted during a phase that is not hard-blocked (any phase other than ClusterUpgrading or NodeUpgrading), the Upgrade Manager's finalizer performs cleanup of associated resources: the upgrade repository deployment and service, VirtualMachineImages, image preload plans, cluster upgrade jobs, and node annotations. Any upgrade jobs that were already running continue as orphaned processes with no further coordination.
There is no mechanism to resume a partially completed upgrade after the UpgradePlan is deleted. The cluster may be left with components at mixed versions. Manual investigation is required to assess the cluster state before taking any further action.
Disabling the Add-on
You can safely uninstall the Upgrade Manager by disabling the add-on with the following command:
kubectl -n harvester-system patch addons.harvesterhci harvester-upgrade-manager \
--type=json -p '[{"op":"replace","path":"/spec/enabled","value":false}]'
Do not disable the harvester-upgrade-manager add-on while an upgrade is in progress. Disabling the add-on uninstall the Upgrade Manager, which halts all reconciliation. The UpgradePlan will remain stuck in its current phase with no automatic recovery. To resume, re-enable the add-on so the Upgrade Manager can restart and continue reconciling.